環科工程顧問股份有限公司 吳俊儀總經理、林玟辰 資深經理、陳維仁 組長、黃玥綺 工程師
什麼是綠色醫療
隨著氣候變遷對全球環境的影響加劇,聯合國日益重視醫療體系對氣候變遷的影響與因應能力,自2021年召開第26屆氣候峰會(COP26),首度將醫療納入氣候應對架構後,其於COP28發布《氣候與健康宣言》,強調「建立一個具氣候調適性、低碳、永續、公平的醫療系統」,期提升醫療體系氣候風險因應能力、促進醫療碳排減量及廢棄物管理效能,並於COP29正式將健康議題列為全球氣候變遷政策核心。
據健康無害組織(Health Care Without Harm, HCWH )於2019年的報告指出,全球醫療體系每年約排放20億噸二氧化碳當量,占全球淨排放量約4.4%,其中臺灣醫療體系碳排放量占全國排放量約4.6%,高於全球平均。爰此,我國環境部與衛生福利部聯手推動綠色醫療政策,並提出深度節能、能源轉型及資源循環等策略及措施,期讓醫療產業朝環境永續邁進。
國際醫療廢塑膠循環推動策略
根據世界衛生組織(World Health Organization, WHO)資料顯示,約85%的醫療廢棄物屬於非危險性,若資源與條件允許,WHO建議針對感染風險較低的醫療廢塑膠,採用高壓蒸氣滅菌(autoclaving)、微波處理(microwaving)或化學處理等非焚化技術進行消毒後回收再利用,以有效降低對環境的衝擊。然而,受限於感染控制標準、人力資源不足及分類不確實等因素,現行醫療廢棄物的處理仍以焚化為主,導致可回收資源未能妥善利用,加劇資源浪費與環境負擔。
HCWH的統計資料顯示,塑膠廢棄物的比例會因不同地區、設施與科別的不同而有所差異,其占整體醫療廢棄物物質流約22%至83%,其中多數為可回收的塑膠,然因過度依賴一次性塑膠用品,加上未妥善分類與回收系統不完善,使醫療廢塑膠回收率長期偏低,進一步提升碳排放與處理成本。另世界自然基金會(World Wildlife Fund, WWF)指出,若未改善塑膠管理,2040年塑膠生產將導致高達7.1兆美元的社會成本,顯示廢塑膠循環利用對於醫療永續發展具有迫切性與國際共識。
因此,為因應醫療體系大量使用一次性塑膠所帶來的環境壓力,國際間積極透過前處理作業(如滅菌),推動醫療廢塑膠之循環利用。以美國為例,醫療塑膠回收委員會(Healthcare Plastics Recycling Council, HPRC)致力於相關回收研究與實務應用之推廣;歐洲多國則透過政策與制度設計,強化醫療塑膠分類管理與替代材質之導入,以提升回收效率並降低焚化比例;澳洲新南威爾斯州(New South Wales)地方衛生機構每年提供約41,000次血液透析(洗腎)服務,而為有效減少醫療廢塑膠所造成之環境衝擊,當地推動人工腎臟回收再利用計畫。據統計,該計畫已成功回收415公斤廢塑膠,減少約2,230公斤CO2排放,並將回收材料再製為咖啡桌、花盆及其他家居裝飾用品,展現醫療廢棄物資源化之多元應用潛力,有效提升資源循環效益,相關國際案例如表1所示。
表1、國際醫療廢塑膠政策方向

國內醫療廢塑膠循環再利用情形
因應全球醫療廢塑膠循環利用趨勢,國內亦積極推動相關政策與回收機制。根據衛生福利部資料統計,截至113年,國內洗腎診所透析廢棄物之再利用率已達約75%,顯示我國在推動透析廢棄物資源化方面已有顯著進展。未來除持續強化政策推動與回收流程外,亦可逐步擴展再利用品項,涵蓋其他具回收潛力之醫療塑膠製品,以提升整體資源循環效益,持續應對全球循環利用的挑戰。
雖然國內已具備醫療廢塑膠回收與再利用的技術基礎,但實務操作上仍面臨多項挑戰,如第一線護理人員在繁忙的臨床工作中,難以額外投入時間進行細緻分類作業,導致部分可回收塑膠與一般廢棄物混合處理、部分醫療塑膠廢棄物在排出前未妥善排除體液、血液或藥劑殘留,增加後端處理的難度與污染風險,使回收機構無法有效再利用等。
因此,若能建立更完善的分類、回收與追蹤機制,將有助於提升再利用效率,將原本需焚化處理的醫療塑膠轉化為可再利用資源,實現資源循環並減輕環境負擔,亦對資源永續發展具有正面貢獻。國內醫療機構常用塑膠品項如表2所示。
表2、我國醫療機構常見廢塑膠(列舉)

資料來源:衛生福利部生物醫療廢棄物參考判定手冊、醫療廢棄物處理網
醫療廢塑膠再利用之潛勢項目
為掌握我國醫療廢塑膠之再利用潛力與可行性,宜從現行政策規範、實務運作機制及再利用技術等面向進行系統性盤點,據衛生福利部統計,截至114年7月,國內經許可設立之醫療廢棄物再利用機構共計8家,依現行法規規定,醫療廢棄物再利用機構在接收相關廢棄物時,除須符合核准項目類別外,亦須配合進行前處理作業(如滅菌、破碎、清洗與分類等),以確保廢棄物於後端可有效回收再製,並降低衛生與環境風險。
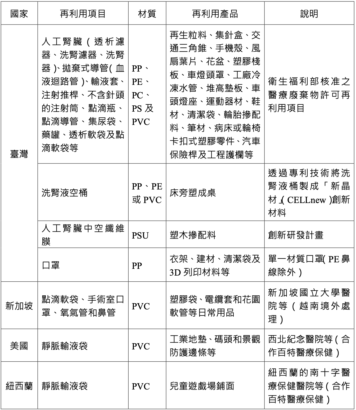
具再利用潛力之醫療塑膠品項以聚丙烯(PP)、聚乙烯(PE)、聚碳酸酯(PC)、聚苯乙烯(PS)及聚亞苯基碸(PSU)等材質為主,具備良好之物理加工性與回收再製性。基於國際減塑趨勢與有害物質控管需求,建議逐步降低含氯之聚氯乙烯(PVC)材質使用,並推動以回收性較高材質取代,相關國內外再利用技術案例如表3所示。
表3、醫療廢塑膠可再利用之潛勢項目(列舉)

結語
推動醫療廢塑膠的分類回收與再利用,不僅能有效減碳、降低焚化排放與資源消耗,更可透過技術創新與跨界合作,發展多元應用模式,建立封閉式循環與閉環供應鏈,提升國內資源自給率,創造綠色產業與就業機會,成為我國邁向淨零與永續醫療的重要策略支柱。
參考資料:
- TCSA台灣企業永續獎,國立臺灣大學醫學院附設醫院,https://tc-saw-ard.org.tw/en/award/award_detail/4326,2023年。
- Health Care Without Harm. (n.d.). Health care plastic FAQs.https://global.noharm.org/focus/plastics/faqs。
- 愛地球學院,使用塑膠的隱藏成本,https://theworldshouldbe.org/20-21/10/05/plastic-hidden-cost/,2021。
- Recomed, Collecting and recycling single-use medical PVC devices, http://recomed.co.uk/.。
- Vinyl plus healthcare, VinylPlus Med, 2022.https://vinylplushealthcar-e.eu/sustainability/vinylplus-med/.。
- Resourcify, Resourcify and the University Hospital Bonn Revolutionise Waste Management in the Operating Theatre Through Digitalisation, 2023. https://www.resourcify.com/press-release/university-hospital-bonn-circularity-projects-2023。
- NSW Government, Recycling projects. https://www.nsw.gov.au/de-partments-and-agencies/hnelhd/about-us/sustainable-healthcare/recycling-projects#toc-recycling-renal-dialysis-plastics.。
- HPRC, Regional Healthcare Plastics Recycling Pilot Planned for Greater Houston Area,2024.https://www.hprc.org/blog/healthcare-plastics-recycling-pilot-planned-for-houston/.。
- 公益財団法人 東京都環境公社,医療廃棄物追跡管理システム,https://www.tokyokankyo.jp/fdm/。
- Takeda, Takeda receives 3Rs Promotion Merit Award FY2024 for Japan’s First Material Recycling of Pharmaceutical Blister Packaging Waste,2024. https://www.takeda.com/jp/newsroom/local-newsreleases/2024/takeda-receives-3rs-promotion-merit-award-fy2024-for-japan’s-first-material-recycling-of-pharmaceutical-blister-packaging-waste-en/.。
- ETtoday新聞雲,你相信嗎?洗腎導管「變身」路障三角錐,https://health.ettoday.net/news/659253,2016。
- 衛生福利部,優化醫院廢塑膠再利用之實務應用,2024。
- 今周刊,洗腎導管變建材 青新如何點廢成金?https://www.busin-esstoday.com.tw/article/category/183015/post/202405290029/,2024。
- 公視新聞網,創新口罩回收讓公衛與環保不再是兩難?,2024。
- National University Hospital, NUH leads in landmark move to recycle used IV fluid bags,2023.https://www.nuh.com.sg/health-resources/newsletter/envisioninghealth—changing-lives-one-idea-at-a-time/nuh-leads-in-landmark-move-to-recycle-used-iv-fluid-bags。
- Baxter, Baxter Advances First Intravenous (IV) Bag Recycling Pilot for U.S. Hospitals,2023.https://www.baxter.com/baxter-newsroom/baxter-advances-first-intravenous-iv-bag-recycling-pilot-us-hospitals。
- Sustainability matters, Healthcare waste recycling initiative to repurpose IV bags,2024.https://www.sustainabilitymatters.net.au/content/was-te/case-study/healthcare-waste-recycling-initiative-to-repurpose-iv-bags-1343431132。
精選圖片來源:https://www.pexels.com/


